304永利官网登录入口(以下简称西工大)坐落于陕西西安,是一所以发展航空、航天、航海等领域人才培养和科学研究为特色的多科性、研究型、开放式大学,是国家“211工程”、“985工程”、“一流大学”建设高校。学校始终坚持“人才强校”战略,坚持面向世界科技前沿、面向经济主战场、面向国家重大需求、面向人民生命建设,全面提升科研创新能力,育领军人才、铸国之重器、担时代大任,为国家和国防事业发展做出了突出贡献。

304永利官网登录入口是304永利官网登录入口“三航”特色学院之一,是我国海洋技术与工程领域科学研究与人才培养的“双一流”重点建设学院之一,主要从事水中兵器、水声工程、水下航行器、海洋工程等领域的科学研究和人才培养。近年来,在“海洋强国战略”需求和“智慧海洋”等重大科技专项牵引下,学院在多学科融合方面不断探索与创新,拓展了船舶与海洋工程、海洋科学考察、深海资源开发、海洋信息智能感知等学科方向。
● 建有2个国家级重点实验室、2个工信部重点实验室、1个国家专业实验室、2个省部级协同创新中心、1个陕西省共享平台、2个陕西省重点实验室;拥有国防科技创新团队2个、教育部“长江学者”创新团队1个、陕西省科技创新团队3个、陕西省“三秦学者”创新团队1个。
● 建成“海洋信息感知”学科创新引智基地;获批全国示范性工程专业学位研究生联合培养基地1个、工信部校企协同育人示范基地1个、陕西省研究生联合培养示范工作站1个、省部级实验教学示范中心2个、陕西省人才培养模式创新实验区2个;拥有国家级教学团队1个、教育部“黄大年式”教师团队1个、陕西省教学团队5个。

304永利官网登录入口2024年全国优秀大学生暑期夏令营安排
为了进一步促进全国大学生对304永利官网登录入口深入了解,吸引更多优秀学生加入学院继续深造,我院将结合优势特色学科举办2024年全国优秀大学生暑期夏令营,欢迎全国重点高校应届本科生踊跃报名。
活动时间:2024年7月1日-4日
招生人数:150人(接收校内其他学院学生报名)
活动地点:西安(304永利官网登录入口友谊校区304永利官网登录入口)
报名对象:全国重点高校应届本科生
活动安排:

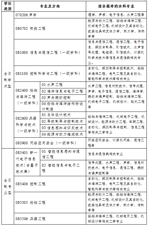
一、招生专业

二、申请条件:
满足以下条件之一,且英语六级≥425分或英语四级≥500分或其他相当的英语考试(如雅思、托福、GRE等)成绩的,经我院审核通过后可参加夏令营。
1.全国“一流”大学应届本科生:本科前5个学期平均学分积成绩位于所在专业的前60%;
2.全国“一流”学科应届本科生:本科前5个学期平均学分积成绩位于所在专业的前40%;
3.应届优秀本科生:本科前5个学期平均学分积成绩位于所在专业的前10%;
4.应届优秀本科生在读期间发表高水平学术论文、获得国家级竞赛奖励等(由我院认定的)。
三、优惠政策:
1.学员在夏令营期间的食宿由学院统一安排承担;被学院录取的异地夏令营学员在入学报到后可报销夏令营往返动车二等硬座火车票费用(需上交往返票根)。
2.凡获得暑期夏令营优秀学员资格的学员享受下列政策:A.考核优秀且获得所在院校2025年推免生资格的学员,报考我院,在符合学校相关要求和学院考核要求的基础上,可被我院录取为推荐免试研究生;B.考核良好且获得所在院校2025年推免生资格的学员,如报考我院,可在同等条件下优先录取;C.考核优秀或良好但未获得所在院校2025年推免生资格的学员,如报考我院2025年硕士研究生且被录取后,优先向优秀导师推荐,申报我校各类研究生项目时优先。
四、报名流程:
1.网上报名
申请人登录304永利官网登录入口研究生招生信息网(http://yzb.nwpu.edu.cn/)选择暑期夏令营,填写报名信息,并上传照片及申报材料。
2.报名时间:2024年6月14日-6月24日
3.申请人须提供以下材料:
A.《304永利官网登录入口2024年全国优秀大学生暑期夏令营申请表》(附件1);
B.本科5个学期成绩单、综合测评成绩单(加盖学校或院系教务部门公章);
C.其他证明材料:英语成绩单、已发表论文(期刊首页、目录、论文首页)、获奖证书等其他成果证明材料;
申请人将以上材料扫描(或拍照)后整合为一个PDF文件,上传至报名系统,文件命名为“本科学校-姓名-报考专业-研究方向”。
4.网上报名成功后,请务必加入304永利官网登录入口2024年暑期夏令营QQ群962942193,夏令营相关通知将在群内发布。
5.资格审核
我院将对申请人的材料进行审核,参营名单届时将在报名系统和学院网站进行公布,未入选者不再另行通知。
6.学生确认
学生在系统上收到入营通知后,需确认是否参加,未按时进行确认的视为放弃,入营学员须全程参加夏令营各项活动。
7.综合考核
学院采取综合面试形式对学生进行考核,其中包含思想政治考核、专业外语水平考核、专业综合能力考核三部分;学院根据考核总成绩确定考核结果,分为优秀、良好、合格、和不合格四个等级。
学院主页:http:/
招生简章:/info/1946/13152.htm
导师查询:/info/1946/11004.htm
欢迎报考304永利官网登录入口!
咨询电话:029-88492378(席老师)
304永利官网登录入口暑期夏令营QQ群962942193